ПО Мониторинга и управления «Гравитон»
Профессиональное программное обеспечение для мониторинга и управления оборудованием
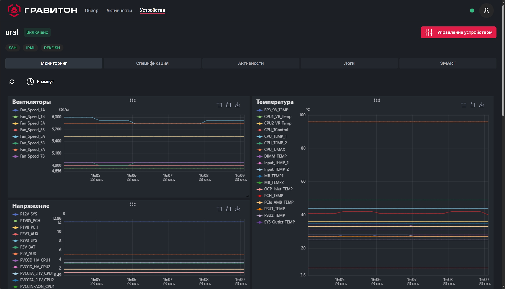
Мониторинг
Физические и виртуальные машины
- Отслеживайте состояние аппаратных датчиков и комплектующих, показатели SMART дисков, логи, а также производительность устройств
Визуальное отображение данных
- Анализируйте информацию о состоянии оборудования с помощью графиков
Управление
Возможности контроля
- Управляйте питанием и световым индикатором UID серверов и СХД, а также удаленно обновляйте BIOS и ВМС
Добавляйте новые устройства
- Поиск по заданному адресу или диапазону адресов позволит быстро добавить новые устройства
Инвентаризация
Инвентаризация
- Храните информацию по каждому серверу «Гравитон» и его компонентах — материнской плате, процессорах, памяти, дисках, сетевых интерфейсах, блоках питания
Замена комплектующих
- Будьте в курсе изменений компонентов серверов «Гравитон»
Программное обеспечение для мониторинга и управления оборудованием «Гравитон» предоставляется клиентам бесплатно
Контролируйте состояние системы
- Система мониторинга помогает анализировать историю изменений в инфраструктуре и вести детальный учет всех событий
Настраивайте уведомления
- Устанавливайте оповещения о важнейших событиях, обеспечивая быструю реакцию на потенциальные проблемы
Управляйте доступом
- Назначайте роли и контролируйте безопасность информационной системы
Техническая поддержка
- «Гравитон» оказывает техническую поддержку в режиме 8/5 (восемь часов в день, пять рабочих дней в неделю)











